2025.09.01
SNS投稿の際の、著作権への配慮は?〜新聞記事の扱い〜
《2025.09.01(月)》
この週末9/6(土)夜 7(日)午後に
関西万博シャインハットのステージで
河内長野から400人超えが出演する
一大エンターテイメント
「奥河内音絵巻」が上演されます。

私も出演者😊
今日はマスメディアに取り上げられた、
との投稿がふたつ上がっておりました。
詳しくはアメブロの方に書いています。
https://ameblo.jp/kazuminpcroom/entry-12926878102.html
ところで
情報をシェアしたいと思ってくださった方。
みんなに記事を見せてあげたい、というお気持ちは
すご~くありがたいし、よくわかります。
でも実はここに
著作権問題、というのが絡んでくるのです😢
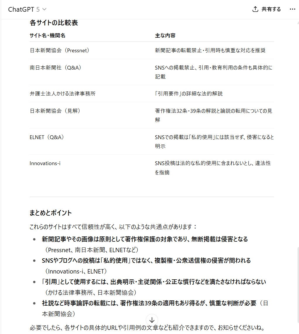
ChatGPTと、Geminiに
以下のように尋ねてみました。
(一方だけだと確実でない可能性があるので💦)
新聞記事をスキャンあるいは撮影したものを
Facebookに投稿するのは
著作権的に問題はないのでしょうか?
解説する際は、新聞記事の著作権について、
正しい情報を掲載しているサイトも教えてください。
というプロンプトを送ったところ
以下のような返事がきました。

ということで著作権に配慮が必要とのことです。
さて本番ですが、抽選に漏れた方
現地に来ることが難しい方
朗報です!
YouTubeでライブ配信されます😊